• 首页
  • 关于我们
    关于我们
    了解更多

    关于我们

    企业风貌

    企业文化

    服务内容

    联系我们

  • 招标与采购信息
    招标与采购信息
    了解更多

    招标与采购公告

    中标(成交)候选人公示

    中标(成交)公告

    澄清(更正)公告

  • 新闻资讯
    新闻资讯
    了解更多

    行业资讯

    公司动态

    其他

  • 人才招聘
    人才招聘
    了解更多

    加入我们

  • 资料下载
    资料下载
    了解更多

    资料范本

    申请表格

网站导航
>新闻资讯>
政策法规 行业资讯 公司动态 其他
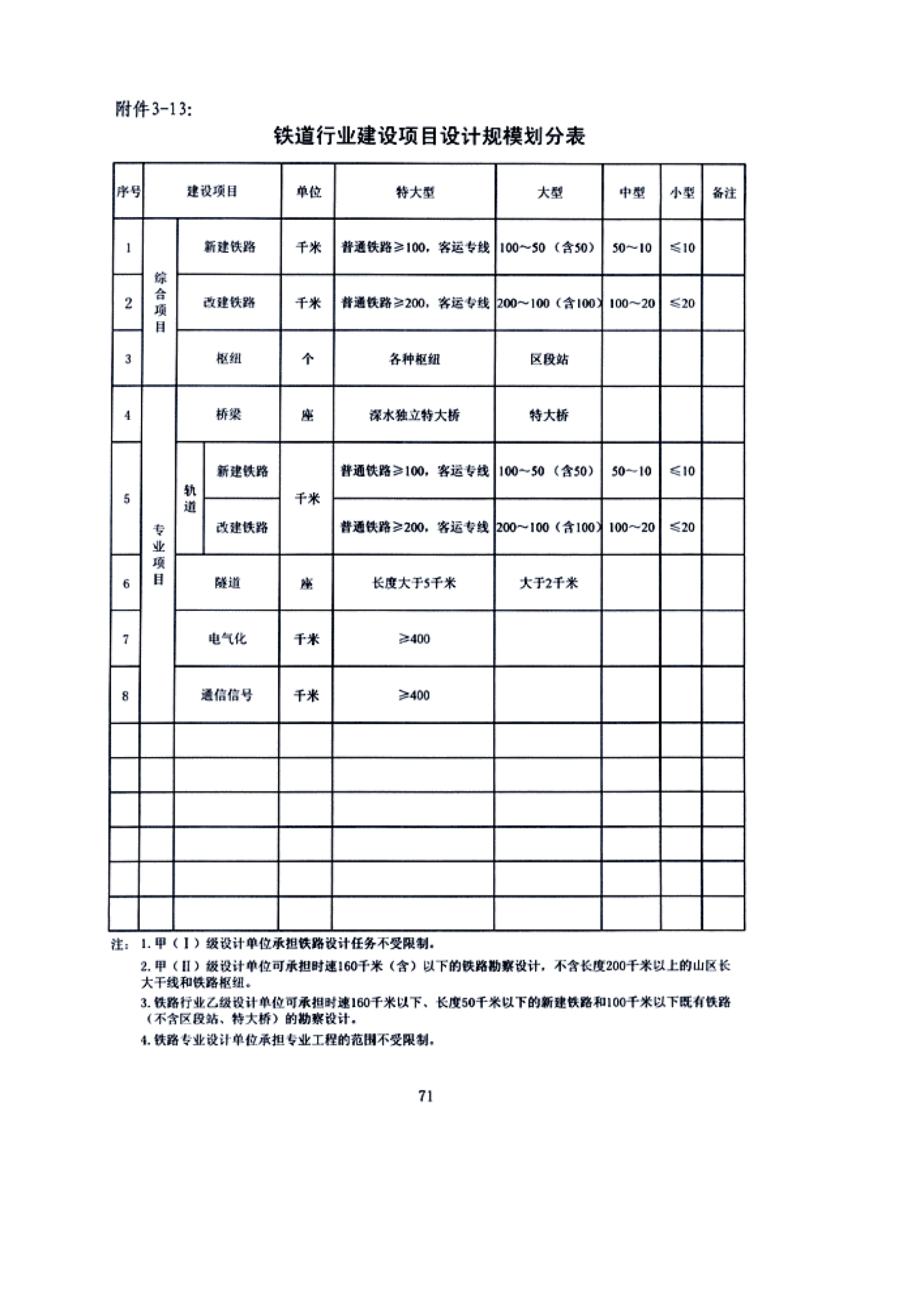
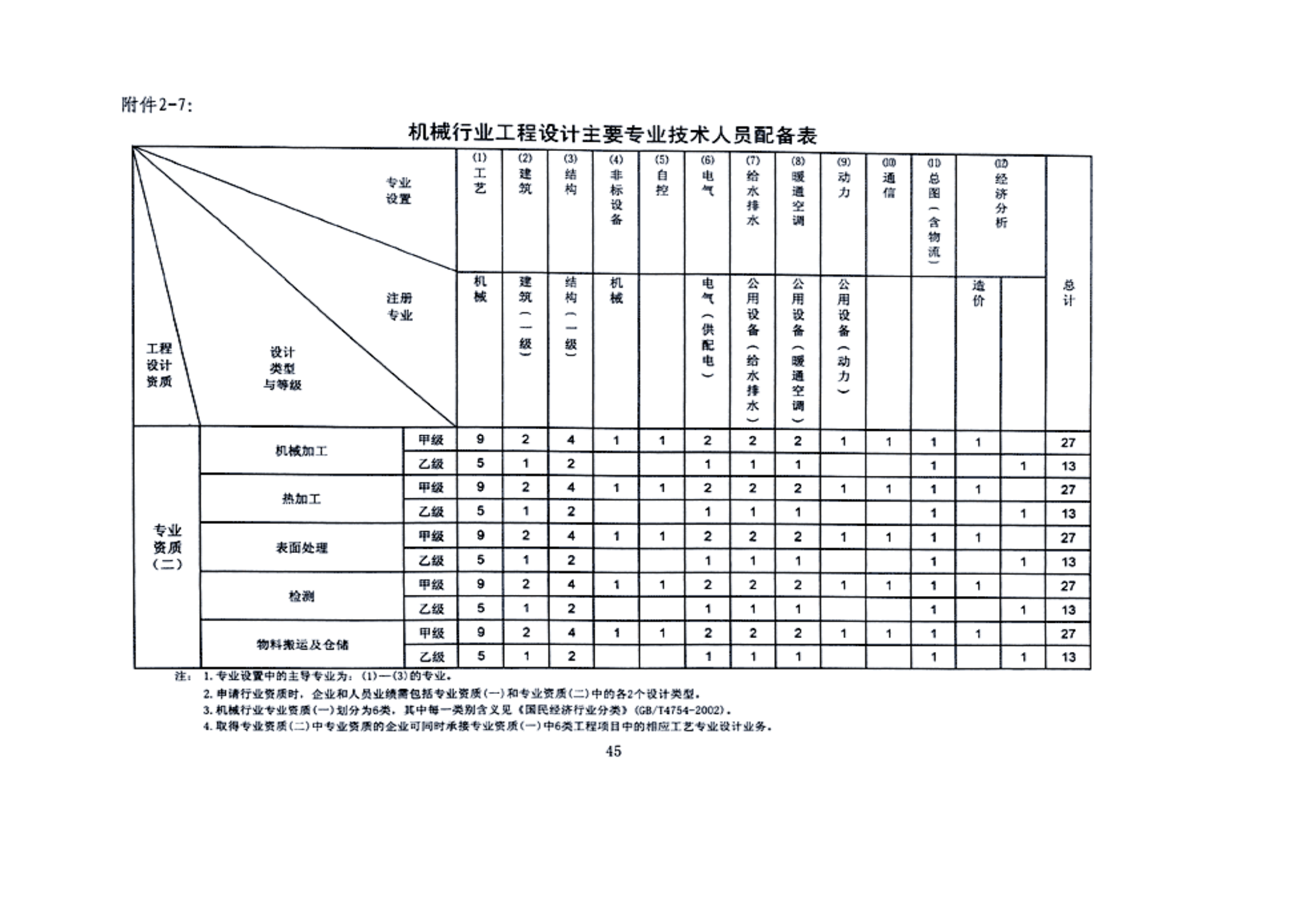
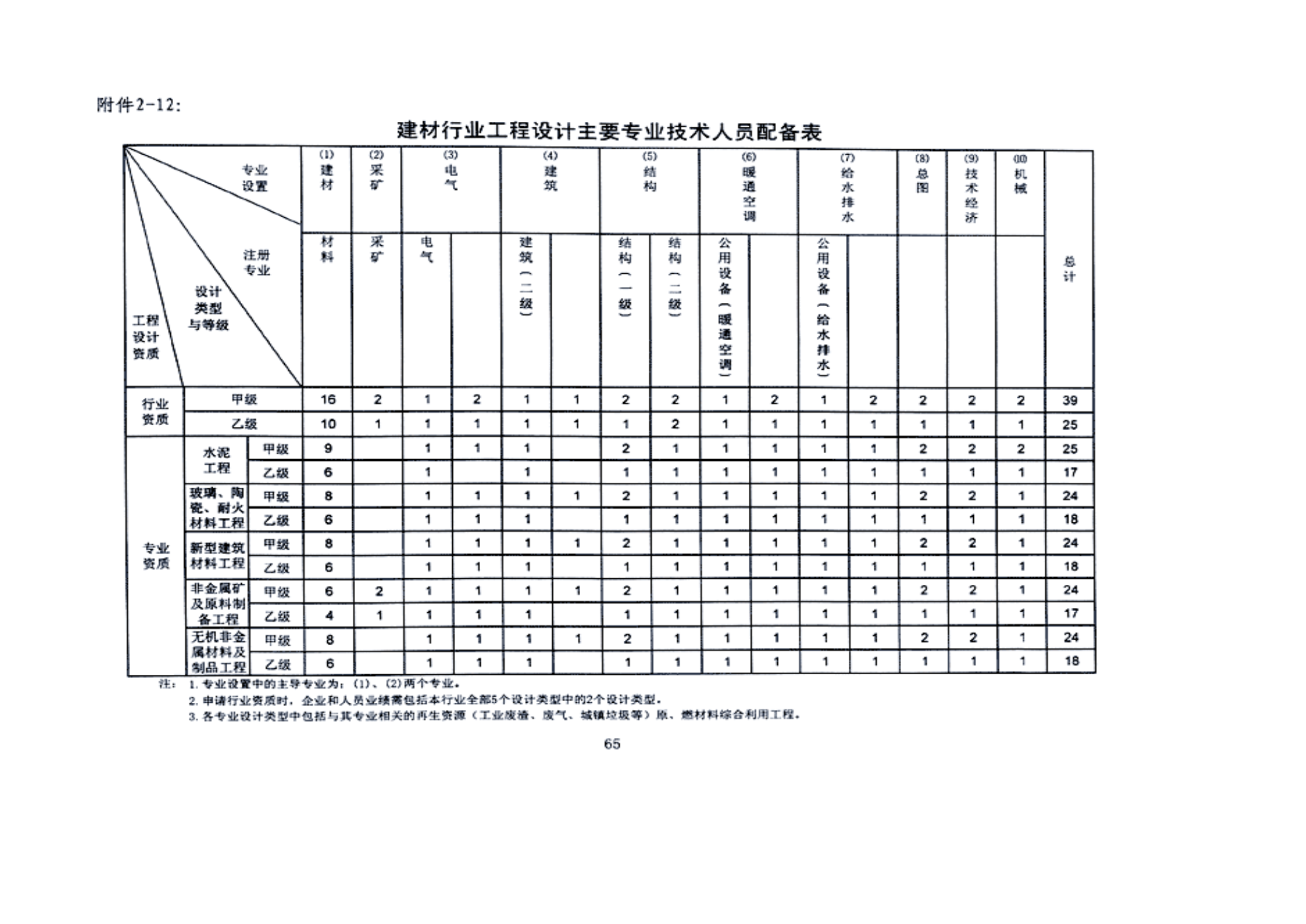
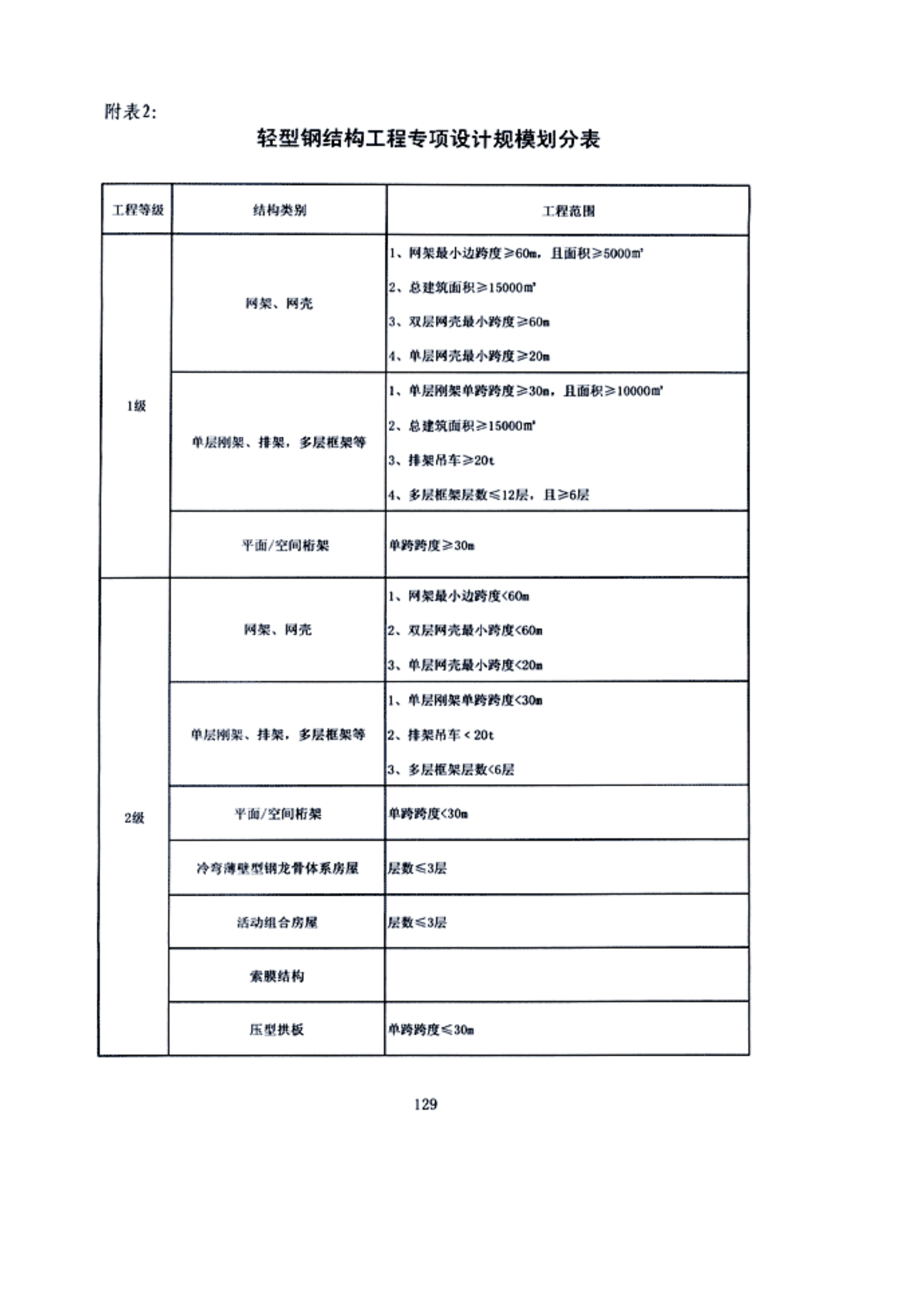
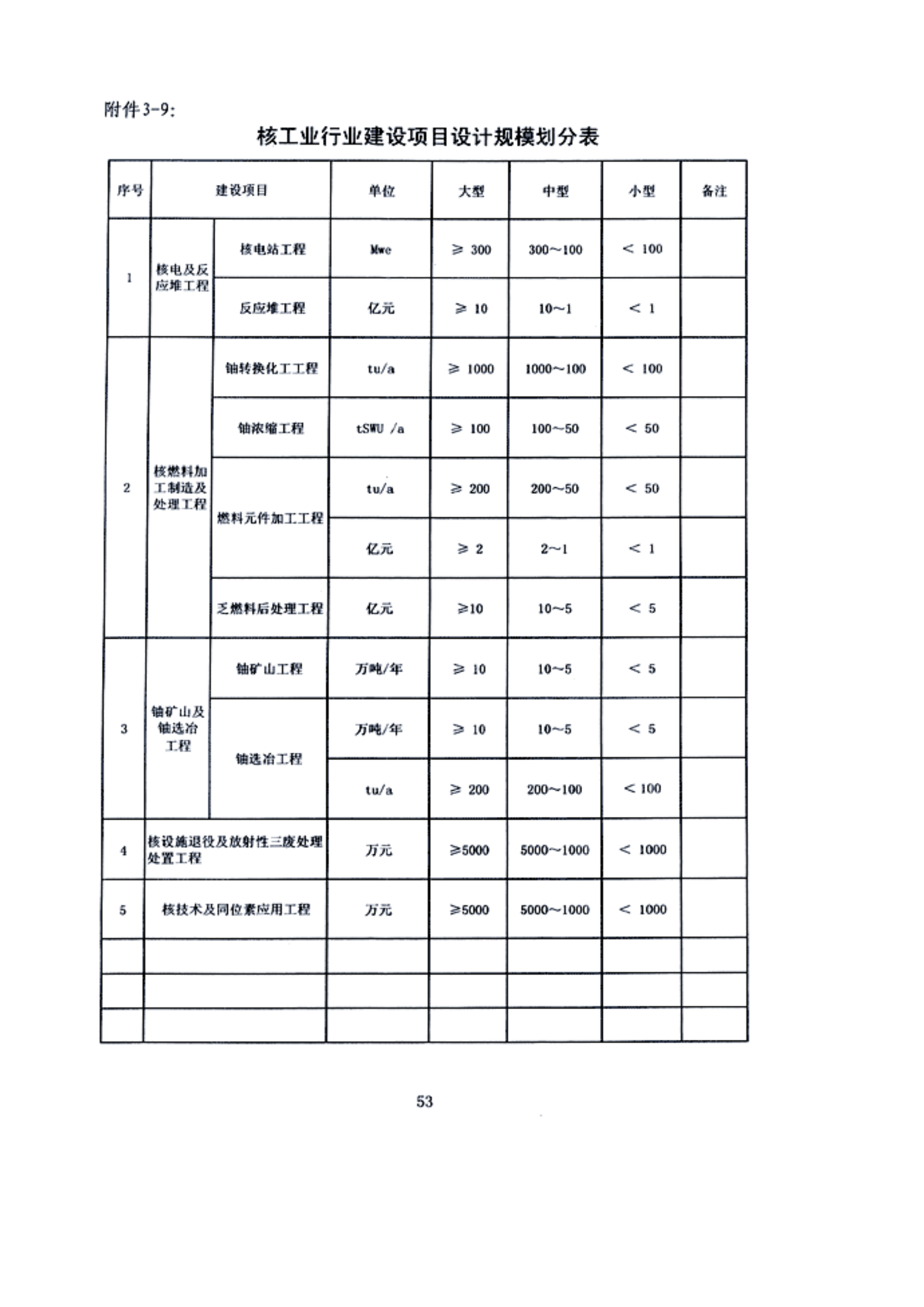
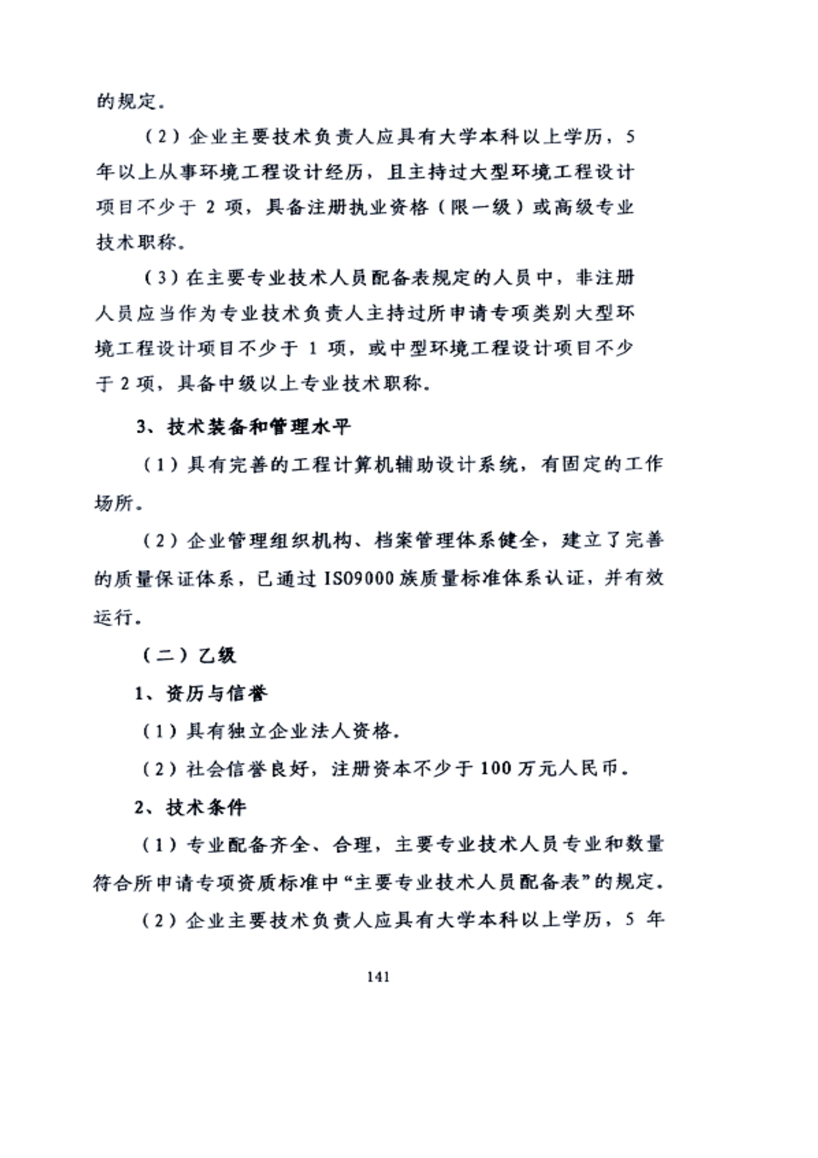
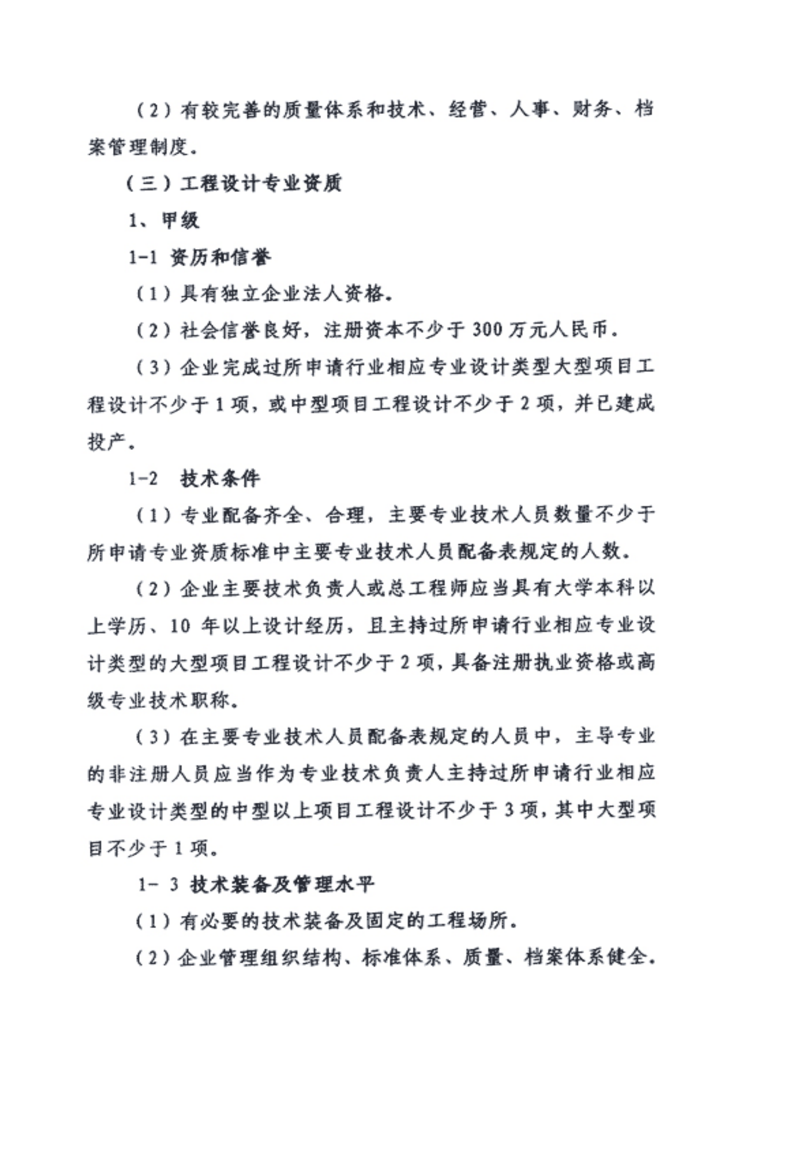
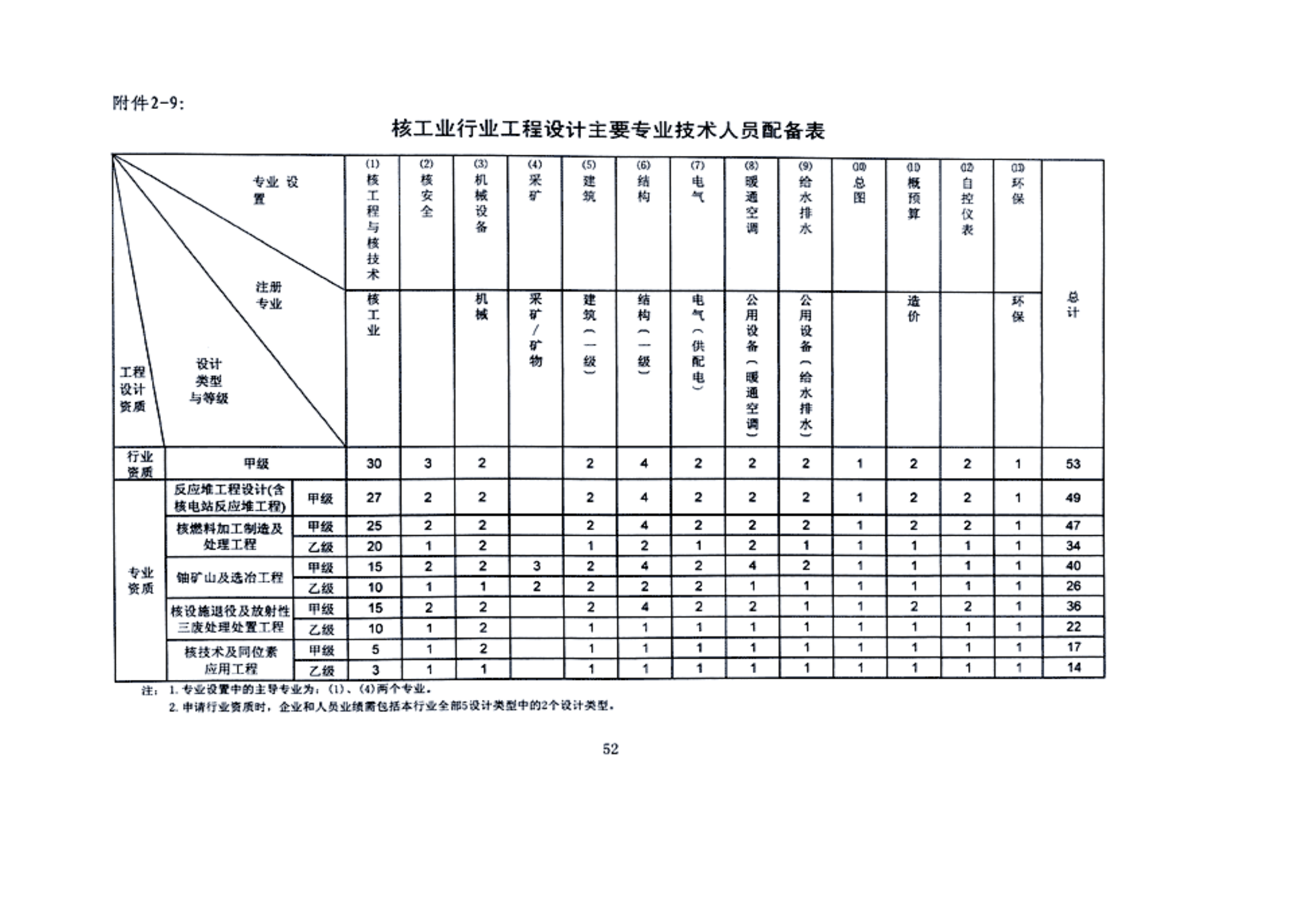
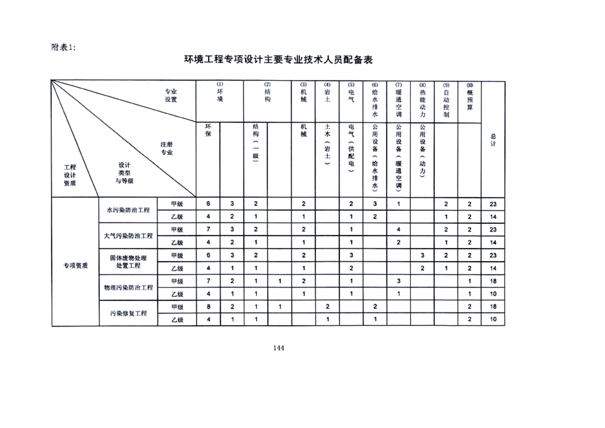
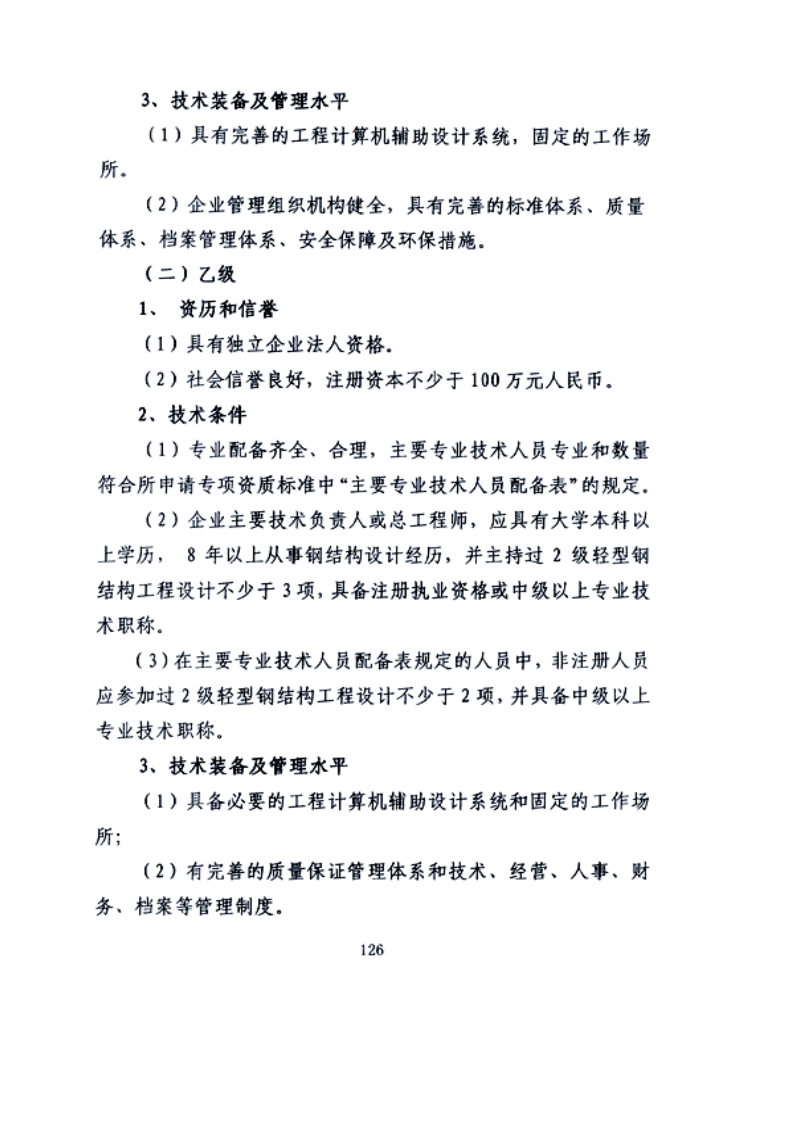
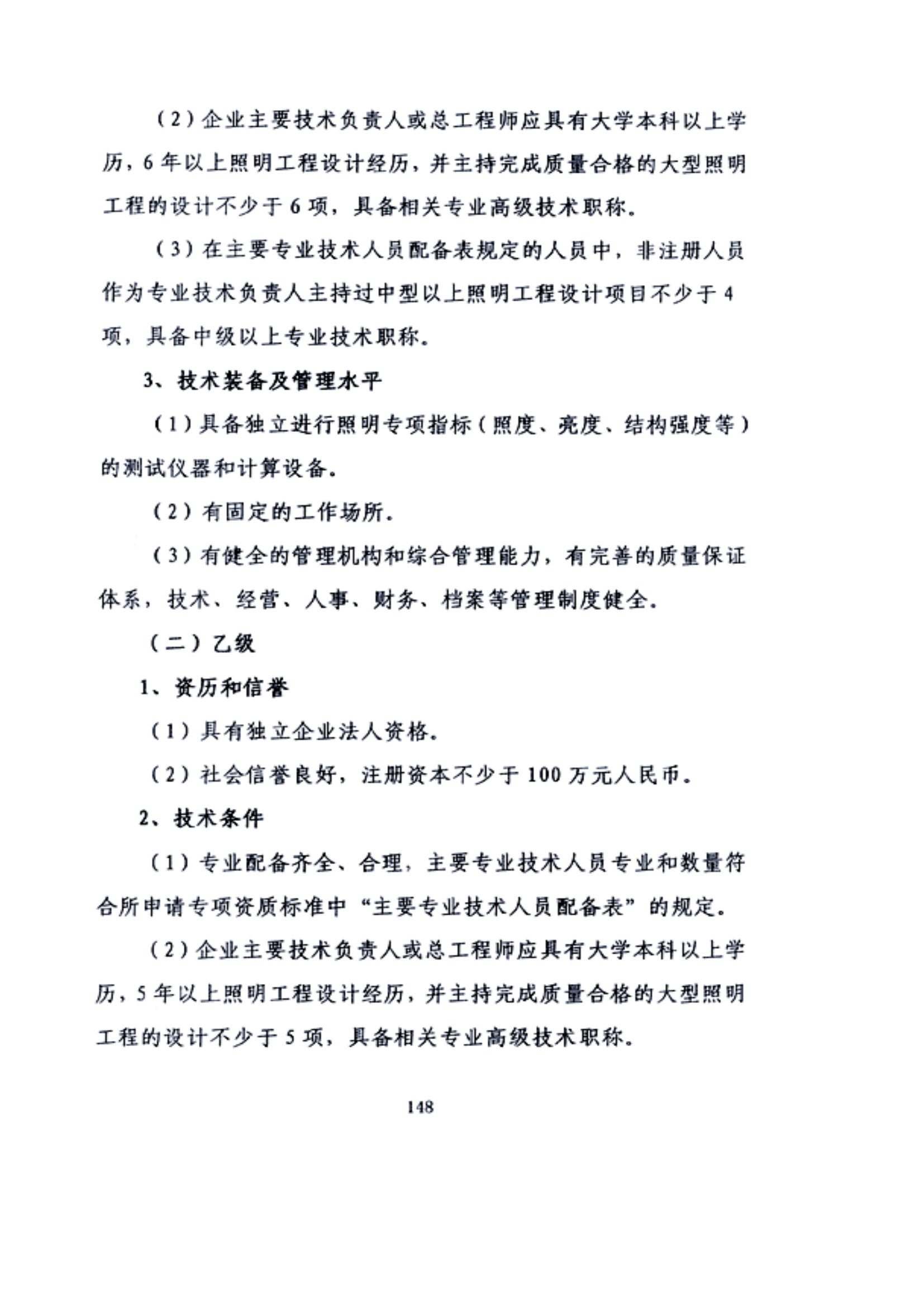
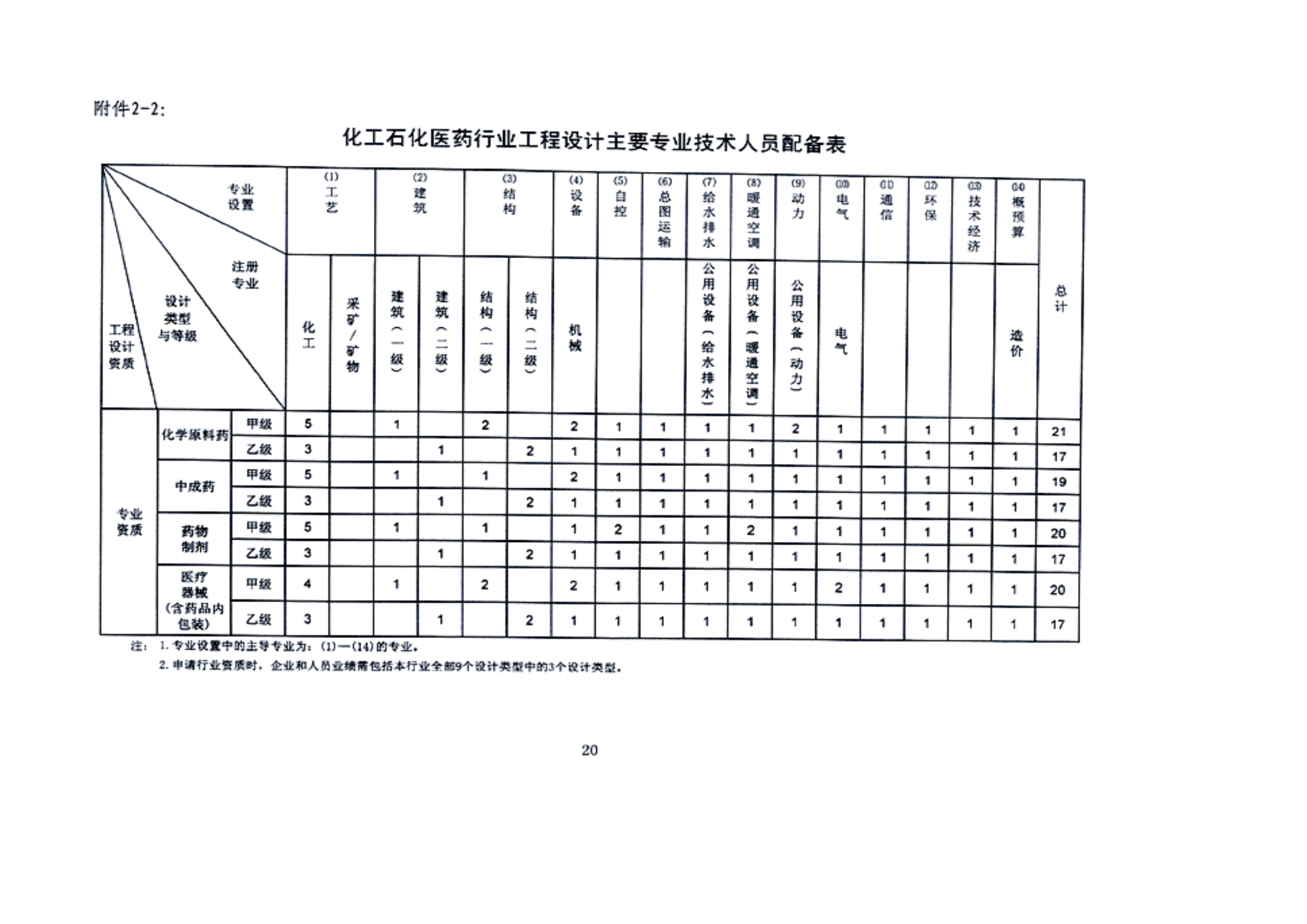
工程设计资质标准2007年版(最新)
返回列表|
2022-12-20来源:


上一篇:施工总承包资质标准
下一篇:没有了
  • 工程设计资质标准2007年版(最新)2022-12-20
  • 施工总承包资质标准2022-12-20
  • 政府采购促进中小企业发展管理办法 财库[2020]462022-12-20
  • 政府采购竞争性磋商采购方式管理暂行办法 财库〔2014〕214号2022-12-20
  • 中华人民共和国政府采购法2022-12-20
  • 资质标准 住房城乡建设部 建市[2014]159号2022-12-20
网站地图
  • 首页
  • 关于我们
  • 招标与采购信息
  • 新闻资讯
  • 人才招聘
  • 资料下载
联系我们
  • 联系人:胡小姐  

  • 电话:0757-86223223  

  • 手机:18929919331  

  • 业务QQ:1028382777  

  • Email:gd_jszx@126.com  

关注我们

扫一扫 关注我们

Copyright  ©  2023-  All Rights Reserved.网站地图  备案号:粤ICP备2023101510号 后台管理